Shipped Games


jc-icon-fixed

Out now in Canada, Coming Soon to United States

Prototypes and Level Designs


screenshot2
Mazie Worm
spacepachinkoscreenshot
Super Duper Space Pachinko
screenshot4
Farmer Frenzy
screenshot2
Happy Endings
Sewer_Level_Water_Not_Drained
Underground Sewer
Black_Stone_Mine_Map
Black Stone Mine Map

System Design


Jumping_Force_Jump_Metrics_Test_01
Jumping Metric Test
Weapon Upgrade System
Weapon Upgrade System
Pyro Attacks
Characters for Rangers of the Apocalypse
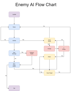
EnemyAIFlowChart
Enemy AI Behavior